2019年音乐学院人才培养报告
专业九十八:音乐表演
一、人才培养目标
本专业旨在培养德、智、体、美全面发展,坚持四项基本原则,学习马列主义、毛泽东思想、邓小平理论和“三个代表”重要思想,遵纪守法,具有良好的道德品质和科研作风,有献身于科学的事业心、合作精神和创新精神,能积极为社会主义现代化建设事业和构建和谐社会服务。
在所从事的音乐表演方面具有扎实、系统的专业知识和专业技能,了解学科的现状及发展趋势;较熟练地掌握一门外国语;具备独立从事舞台演唱、演奏以及专业教学能力的应用型人才。
二、培养能力
1.专业设置
本专业学生按声乐演唱、键盘演奏、民族乐器演奏及管弦乐器演奏等不同专业方向,主要学习与音乐表演相关的基本理论和基本知识,接受音乐表演专业方向方面的基本训练,掌握其相应专业方向所规定的在音乐表演方面的基本能力。
毕业生应具备以下几个方面的能力:
掌握音乐表演学科以及音乐学、作曲技术的基本理论和基本知识;了解相关音乐表演的理论前沿、发展动态以及行业需求;了解相关学科的一般知识和基本理论,通过学科间的渗透,获得较高的人文素养;
掌握音乐作品的分析方法,具有演绎不同风格、不同体裁的音乐作品的能力;掌握音乐表演技能训练,具有较高的演唱、演奏能力;
熟悉党和国家对文艺领域的方针政策和法规;具有一定的科学研究和实际工作能力,具有一定的批判性思维能力。
2.在校生规模
近4年每年招生规模
2016音乐表演招生数为69人
2017音乐表演招生数为75人
2018音乐表演招生数为81人
2019音乐表演招生数为79人
3.课程设置情况
(1)通识教育必修课程 33学分
见艺术学学科门类培养方案中通识教育必修课程。
(2)通识教育选修课程 至少修满10学分
见艺术学学科门类培养方案中通识教育选修课程。
(3)专业基础课39学分
见艺术学学科门类培养方案中音乐表演专业培养方案。
(4)专业核心课18学分
见艺术学学科门类培养方案中音乐表演专业培养方案。
(5)集中实践10学分
见艺术学学科门类培养方案中音乐表演专业培养方案。
(6)专业选修课
①键盘方向 至少修满50学分,开设课程122学分。
②民族管弦方向 至少修满50学分,开设课程144学分。
③声乐方向 至少修满50学分,开设课程119学分。
④西洋管弦方向 至少修满50学分,开设课程112学分。
三、培养条件
2018年本专业投入30万元。
教学设备:
国内第二批MFA艺术硕士招生院校
自拍流出
丰富的图书和互联网教学平台
学院的图书音像资料室
音乐学院琴房20余间琴房
2间多媒体教室
一个多功能排练演奏厅
师资队伍建设:师资队伍是一个专业发展与壮大的最为重要的条件,是衡量一个专业、学科和教学水平、学术水平的重要标志。因此,我们把师资队伍的建设放在一个十分显著的位置来抓,不断地采取引进人才和送出去培养人才等多渠道来提高师资队伍的水平。大力培训现有教师,加强高学历、高职称、高水平的教师队伍建设,音乐表演专业为自拍流出
特色重点建设学科,涵盖声乐系(声乐教研室、歌剧中心)、管弦系(弦乐教研室、管乐打击乐教研室)、民乐系(弹拨乐教研室、拉弦乐教研室)、键盘系(钢琴专业教研室、钢琴基础课教研室)四个系八个教研室,拥有教授3名、副教授9名、讲师30人、博士2名、硕士42名,从欧美等国外留学人才12名。音乐表演专业也是2009年获批的全国第二批MFA硕士培养的单位。
音乐表演专业拥有近百人的青年交响乐团、青年合唱团、民乐团、室内乐团等音乐实践演出团体。通过大量的舞台实践巩固完善学科教学体系,合理配置学科课程,开设交响乐团合奏课、民乐队、合唱课等实践性课程。学院还为学生提供大量参加演出和比赛的机会,定期举办各项专业音乐会,提高学生的艺术实践水平,鼓励师生积极参加国内外各项比赛,建院来音乐表演师生斩获国际、国内大奖近百项,取得了丰硕的艺术成果。
论文:音乐类核心期刊发表论文近20篇
科研项目:近几年国家级课题1项,省级课题20余项
目前,音乐表演专业的师资队伍有了一定的发展,学术水平、教学水平和科研水平也有待进一步提高,呈现出良好的发展态势。我们将不断引进人才,提高学历层次,争取师资队伍结构的合理,力争高职称、高学历的教师占教师总数的50%左右。
实习基地:
现代教学技术应用:要求主讲教师逐渐将多媒体、计算机引进课堂进行辅助教学。利用网络教学、网络观摩著名音乐表演艺术家的音乐教学、世界十大歌剧、中外经典音乐会、中国戏曲经典、国家级音乐比赛等,全面提高学生的艺术素养和音乐审美能力。
四、培养机制与特色
聘任国内一流专家学者“加盟”学院教学,同时对自拍流出
音乐表演专业青年骨干教师进行传帮带的教研活动,并与自拍流出
专家教授共同组成学术委员会提升自拍流出
音乐表演专业的办学水平,著名男高音歌唱家戴玉强,著名小提琴家吕思清以及赵瑞林、朱昆强、左继承、李春华等著名艺术家担任自拍流出
兼职教授。
校企合作:成立青岛轮库青年合唱团
音乐表演专业遵循“演学一体”的艺术教育规律,实现了“课堂舞台零距离,教学实践一体化”,构建了音乐表演专业教育的综合实训体系。音乐表演专业以演出活动的全过程为基本框架,结合排演歌剧、音乐会、晚会等项目,结合校内外的各类艺术舞台,构建了系统化的艺术专业综合实训体系,通过演出活动的开展,有意识地使学生参与和了解舞台表演艺术创作、生产实践以及服务社会的全过程,实现了“艺术实践”到“社会实践”的跨越。
舞台实践:学院组织承办各项舞台艺术实践,鼓励学生参加国内各级别音乐比赛,艺术节,学院迎新晚会,连续承办16年自拍流出
新年音乐会,每年的毕业音乐会季推出近50场公益音乐会。2019年音乐表演专业承担了国家艺术基金大型舞台项目,原创歌剧《韩信》的编创和演出,声乐系、管弦系的近二百名师生参与其中,演出广受好评,收获巨大的反响。
五、培养质量
毕业生就业率:90%以上
就业专业对口率:80%
毕业生发展情况:
中国好声音“佳宁组合”孙佳欢、唐娜均为自拍流出
培养的优秀毕业生
王岩山东省第二届高校音乐专业师生基本功比赛 山东省教育厅2007年一等奖
李诚山东省第三届高校音乐专业师生基本功比赛 山东省教育厅2008年一等奖
于小青山东省首届艺术院校音乐舞蹈大赛 山东省文化厅2009年一等奖
意大利“尼克罗西”声乐大赛二等奖
马小娟“维也纳国际声乐大赛”民族唱法银奖和最佳音色大奖两项大奖。
赵子辉金钟奖小提琴入围
青岛市声乐器乐大赛,音乐学院获得优秀组织单位奖,2006级音乐表演系学生陈晓琛获青年专业组西洋乐器金奖,2005级音乐表演系学生刘婧超获银奖,05级音乐表演系学生王丹青获铜奖,自拍流出
学生囊获了这项全市专业权威音乐赛事的金银铜奖,彰显了自拍流出
音乐教育的实力。
王殷婷同学 全国歌剧比赛民族唱法二等奖;蒲公英全国青少年声乐比赛金奖; 山东省第一届高校音乐专业师生基本功比赛二等奖。
王慧欣同学蒲公英全国青少年声乐比赛金奖。
迟洪迪同学 全国青年歌手电视大奖赛青岛赛区一等奖;山东省第四届高校师生基本功比赛二等奖;首届山东民歌比赛二等奖。
彭芳同学 山东省齐鲁风情青年歌手与新作品大赛二等奖;山东省第四届高校师生基本功比赛二等奖。
张瑞竹同学首届山东省青少年音乐大赛获最高奖组委会大奖
赵青同学 首届青少年音乐大赛获二等奖
王静同学第二届山东民歌演唱大赛获二等奖 。
邝兰英同学第二届山东民歌演唱大赛二等奖 。
马飞同学第三届环渤海地区青年新歌手电视大赛中获美声组银奖。 赵芙蓉同学第十届山东省齐鲁风情青年歌手暨新作品大赛获二等奖;首届青岛国际青少年声乐大赛获铜奖。
李政泽同学首届青岛青少年国际声乐大赛获银奖。 赵雅鑫同学 山东省第六届音乐专业师生基本功比赛获一等奖。
李政泽、赵雅鑫同学获意大利第七届urbania国际声乐比赛荣获大赛一等奖
刘琪获第八届全国高等艺术院校歌剧比赛优秀奖,获山东省大学生才艺大赛一等奖。
施锦宏、张田、刘锡钰、张文华、王国萍、隆环宇、段昕、王莉媛、姜子涵同学获山东省大学生才艺大赛优秀奖。
在2018山东省第七届高校音乐舞蹈专业师生基本功大赛中,刘琪获声乐二等奖;于淼获民乐三等奖;徐飞婷获声乐二等奖;任若水获西洋乐三等奖。
就业单位满意率:85%
社会对专业的评价:
建院以来,国内外专业音乐院校专家来自拍流出
对音乐表演专业进行参观指导,对自拍流出
音乐表演专业取得的各项成绩给予高度赞扬和肯定,其中包括中央音乐学院王次炤院长,上海音乐学院贾达群教授,中央音乐学院周美玉教授,著名男高音歌唱家戴玉强,中央音乐学院管弦系主任赵瑞林教授,中国国家交响乐团首席圆号,国家一级演奏员朱昆强,著名唢呐、管子演奏家,作曲家左继承等等。
音乐学院完成教育部高雅艺术进校园巡演任务,山东自拍流出
一位资深管弦乐教授在给自拍流出
长的信中写道:“我和我的同事观看了演出,我们感到震撼……没有想到自拍流出
的交响乐团会有如此高的水平,如此齐全的乐团编制,如此整齐的规模。我的学生们甚至感到震惊,我们很难想象一个地方的综合院校学生交响乐团怎么能将如此高难度的作品演奏得如此完美,看来,你们确实是做了非常扎实的工作。”
六、毕业生就业创业
从建院以来,自拍流出
音乐表演专业为国内专业艺术院团、各级高校教研单位、企业单位党政工团委、文化传播公司、艺术培训机构输送大量人才,从事音乐相关表演、管理、策划、组织等工作。
20~30%优秀毕业生考入本院或国内外专业音乐学院研究生继续深造学习
马俊乌克兰柴可夫斯基音乐学院博士研究生毕业,现任陕西师范大学音乐学院声乐系教师
王世哲声乐系本科毕业,大连艺术学校系主任
马鑫涛自拍流出
声乐专业研究生毕业,现任潍坊学院声乐教师
管成峰自拍流出
声乐专业研究生毕业,现任山东科技大学声乐教师
荣燕北声乐系本科毕业,就职青岛理工大学
张舒展自拍流出
声乐专业研究生毕业,现就职于青岛市群众艺术馆
李斌毕业后赴韩国深造,取得声乐博士学位,现就职聊城大学声乐教师
韩英亮毕业后赴美深造,就读匹斯堡音乐学院
于小青研究生毕业赴意大利深造,就读罗马音乐学院
边鹏毕业后赴奥地利深造,就读奥地利音乐学院
李诚毕业后赴德国深造,就读柏林音乐学院
陈欢声乐系本科毕业考入云南自拍流出
声乐系
孙婷毕业后赴韩国深造,取得声乐博士学位
王殷婷同学声乐系毕业,现山西省歌舞剧院独唱演员。
赵青同学声乐系毕业,现中国人民解放军青岛警备区文工团独唱演员。
吴青阳同学声乐系本科毕业,现青岛电视台音乐编辑。
马飞同学自拍流出
艺术硕士毕业,现青岛市北区群众艺术馆工作。
赵一诺同学自拍流出
声乐艺术硕士毕业,现中国人民解放军青岛消防支队文工团。
于馥榕同学自拍流出
声乐本科毕业,现中国人民解放军消防支队文工团。
彭芳同学自拍流出
声乐本科毕业,现中央音乐学院民族声乐系艺术硕士研究生。
2018年本专业又有多名同学考入全国不同的高校攻读硕士研究生学位。
王尊考取自拍流出
民族音乐学方向研究生。
姜婵考取青岛科技大学音乐表演器乐方向研究生。
七、专业发展趋势及建议
当代媒介已经成为当今世界文化传媒中传播最广最快、对于人们的思想意识、生活方式影响最大的艺术文化形态和传播方式之一。音乐的发展取向和层次,直接关系着社会进步。由此,音乐教育的地位也越来越被社会瞩目。在中国高校学科建设中,音乐教育于20世纪末、21世纪初异军突起,据统计,在全国已有近600所高校开设相关课程或建设相关学科,从而使之迅速成长为我国高等教育领域重要的新兴学科。
在迅猛发展的影视、传媒行业里,急需各种层次和类型的专门人才,综合大学结合自身优势建设音乐表演专业有着良好的发展前景。当然在准确定位后特别要加强的就是专业建设。专业建设的内容是教学,目标是人才培养,检验标准是毕业生质量和社会评价。关于教学,不能搬用已成规模的音乐表演类专业院校的现成经验,因其体系完全以专业分工而采取细分化,不适合综合大学。 综合大学的音乐表演教育在专业建构、学科建设、科学研究、人才培养等方面从一开始就呈现出自身独特性。综合大学的专业设置相对比较粗线条,在专业规模上则多是影视合流,这使得综合大学的相关专业设置显出某种模糊性。提倡培养通用人才,鼓励宽口径的专业设置,这是我国近年来高等教育改革的基本走向。对于综合大学来说尤为明显。综合大学的音乐表演专业往往采取宽口径的培养方式,宽口径容易扩大就业选择范围。当然这与我国综合性大学音乐专业创办时间短,缺乏深入细致的专业教学能力有关,难以有针对性地按照实际工作岗位需要进行专业技能培训,宽口径也显示出某些无奈。如何发挥高校的自身优势,结合行业需求建设有特色的专业是综合大学音乐表演专业发展之本。
国家、省市相关文件
中央政治局审议通过《关于繁荣发展社会主义文艺的意见》
会议指出:文艺是民族精神的火炬,是时代前进的号角;全面贯彻“二为”方向和“双百”方针。
会议强调:繁荣发展社会主义文艺,要坚持以人民为中心的创作导向,为人民抒写、为人民抒情,建立经得起人民检验的评价标准。党的领导是文艺繁荣发展的根本保证。
国务院办公厅发布《国务院办公厅关于全面加强和改进学校美育工作的意见》,《意见》明确,学校美育课程主要包括音乐、美术、舞蹈、戏剧、戏曲、影视等。2015年起全面加强和改进学校美育工作。到2018年,取得突破性进展,美育资源配置逐步优化,管理机制进一步完善,各级各类学校开齐开足美育课程。到2020年,初步形成大中小幼美育相互衔接、课堂教学和课外活动相互结合、普及教育与专业教育相互促进、学校美育和社会家庭美育相互联系的具有中国特色的现代化美育体系。
结论:繁荣发展社会主义文艺,势必会对音乐表演专业带来政策性的扶持;对音乐表演人才的需求不会减少;音乐表演专业人才将会对全面加强和改进学校美育工作起到重要作用。
八、存在的问题及整改措施
存在不足:
硬件办学条件与同等院校相比较有待提高
主动参与社会文化艺术服务社会的意识有待进一步提高
改进措施:
积极通过学校和社会各界筹措资金,加强与青岛知名企业合作提升改善办学条件。
鼓励教师参与青岛文化艺术建设,繁荣青岛文化艺术市场,承担起高校服务社会的责任。
专业九十九:音乐学
一、人才培养目标
本专业旨在培养德、智、体、美全面发展,坚持四项基本原则,学习马列主义、毛泽东思想、邓小平理论和“三个代表”重要思想,遵纪守法,具有良好的道德品质和科研作风,有献身于科学的事业心、合作精神和创新精神,能积极为社会主义现代化建设事业和构建和谐社会服务。
本专业培养学生具备音乐学、音乐教育等方面的基本知识,具备较扎实的音乐理论知识和专业技能,以及初步对音乐进行理论分析、研究的能力,能在文化馆站、中小学、社会音乐团体、科研单位和出版、广播影视部门从事音乐教学、音乐研究、音乐编辑与评论等工作的复合型、创新型人才,并为进一步深造打下基础。
二、培养能力
1.专业设置
本专业学生分为音乐教育和音乐学理论两个专业方向,主要学习音乐理论和音乐教育的基本知识,具备较扎实的音乐理论知识和专业技能,并能够运用相关知识解决音乐教学与研究中的基本问题,具备从事音乐教学和研究的基本能力。
毕业生应具备以下几个方面的能力:
音乐教育专业方向的学生是社会基础音乐教育的传播者,作为一名中小学的音乐教师,应该具备优良的音乐技能和培养学生音乐兴趣的综合能力。因此,在培养音乐教育专业学生音乐技能的同时,更应该注重对学生的组织能力、调节能力、创造能力、综合能力的培养。使学生具备良好的教师职业素养和从事音乐教学的基本能力,掌握音乐教育理论的基本知识,具备初步的音乐教学实践能力。
音乐学理论方向需掌握音乐史学、民族音乐学、音乐美学、音乐分析的基本理论和基本知识;具有对音乐学资料进行收集、整理以及对对音乐事项进行独立分析、研究及写作、讲授、评论等的初步能力。
熟悉党和国家对文艺领域的方针政策和法规;具有一定的科学研究和实际工作能力,具有一定的批判性思维能力。
2.在校生规模
音乐学专业面向全国招生,近四年在校生人数如下:
2016级音乐学专业人数为36人
2017级音乐学专业人数为39人
2018级音乐学专业人数为43人
2019级音乐学专业人数为44人
目前在校生人数共158人。
3.课程设置情况
核心课程:
中西音乐史、中国传统音乐理论、世界民族音乐、音乐美学、论文写作;和声、复调、曲式;钢琴、声乐、合唱学、指挥法等。
课程体系:
(1)通识教育必修课程 33学分
见艺术学学科门类培养方案中通识教育必修课程。
(2)通识教育选修课程 至少修满10学分
见艺术学学科门类培养方案中通识教育选修课程。
(3)专业基础课39学分
见艺术学学科门类培养方案中音乐学专业培养方案。
(4)专业核心课18学分
见艺术学学科门类培养方案中音乐学专业培养方案。
音乐学理论方向所开课程有:音乐学概论、民族音乐学等。
音乐教育方向所开课程有:教育学、心理学等。
(5)集中实践10学分
见艺术学学科门类培养方案中音乐学专业培养方案。
包括教育实习、田野采风等。
(6)专业选修课
至少修满50学分 开设课程120学分。
三、培养条件
1.教学经费投入:
学院每年均投入专项资金,大力支持本专业的发展。2019年本专业投入15万元。
此外,四年内主要有中国民族民间艺术集成(音乐、民歌、歌舞、戏曲、说唱、器乐部分)3.8万。
《新格罗夫音乐与音乐家词典》全套1.23万
音乐学院103排练厅改造项目,总造价30万。
钢琴20架 (贝尔曼121)19.2万
2.教学设备:
自拍流出
丰富的图书和互联网教学平台、学院图书音像资料室、2间多媒体教室、一个多功能排练演奏厅、山东传统音乐文化保护传承中心、教学用电脑、投影仪、音响等设施。
3.师资队伍建设:
师资队伍是一个专业发展与壮大的最为重要的条件,是衡量一个专业、学科和教学水平、学术水平的重要标志。因此,我们把师资队伍的建设放在一个十分显著的位置来抓,不断地采取引进人才和送出去培养人才等多渠道来提高师资队伍的水平。大力培训现有教师,加强高学历、高职称、高水平的教师队伍建设。音乐学院音乐学专业是省重点学科,师资力量雄厚,具有高级职称的教师占到40%,具有博士学位的教师占6.4%,具有硕士学位的教师达64%。
音乐学专业教师结构
专任教师 |
26人 |
主讲教师 |
25人 |
硕士学位教师 |
16人 |
博士学位教师 |
6人 |
(1)学科带头人
王静怡,女,音乐学院院长、音乐学博士、特聘教授、民族音乐学、传统音乐学和中国音乐史学方向硕士导师,中国音乐史学会理事,世界民族音乐教学研究学会理事。主要研究方向:民族音乐学,中国音乐史学,传统音乐学、先后多次到马来西亚、日本、韩国交流调研,科研成果卓著,先后承担多项国家、省部级、厅级等科研项目,主要成果有:专著《中国音乐在海外的传播与变迁》(人民出版社)、《音乐之岛》(中国戏剧出版社)、在《音乐研究》《中国音乐》《黄钟》《华侨华人历史研究》等刊物发表《东南亚华族传统戏剧与酬神活动生存关系之调查研究》《文化认同与马来西亚华乐创作风格的变迁》论文二十余篇,成果先后获得全国百篇优秀博士论文提名奖、福建省优秀博士论文一等奖、山东省艺术科学优秀成果二、三等奖、青岛市社会科学优秀成果二等奖等多种奖项,山东省优秀艺术成果一等奖等。
(2)高级职称人才(教授)
王文俐,音乐学院副院长,教授,钢琴硕士,特聘教授,在《人民音乐》 《黄钟》等刊物发表多篇学术论文,出版《舒曼艺术歌曲的钢琴伴奏艺术》等著作;主持省社科规划项目、省教改项目3项,获奖情况:科研论文《中国钢琴曲的现代化技法简析》获全国民族民间文化艺术教育“优秀论文一等奖”;《谈即兴伴奏课的改革》获得山东省教委颁发的优秀教学成果优秀奖。
于青,女,音乐学博士,教授,硕士研究生导师。上海音乐学院博士研究生,西方音乐史研究方向,师从沈旋、钱亦平教授。长期从事外国作曲家与作品研究、钢琴表演艺术研究等。出版研究专著一部,获山东省教育厅优秀科研成果二等奖。在国家核心期刊等发表论文、译文20多篇,获山东省社科联优秀成果三等奖、山东省艺术科学优秀成果一、二等奖。参编著作二部,主持、参加国家、省、校级科研项目多项,获山东省文化厅艺术科学优秀成果一、二等奖。
(3)高级职称人才(副教授)
苏勇生,音乐教育系键盘教研室主任、副教授、硕士研究生导师。1982年入曲阜师范大学艺术系主修钢琴,1986年本科毕业获学士学位,留校任教。1989年调入自拍流出
师范学院音乐系。1991年在山东省高等师范院校青年教师声乐钢琴比赛中获钢琴比赛一等奖、声乐比赛优秀伴奏奖。1997年入中央音乐学院钢琴系进修钢琴演奏一年。1999年被任命为音乐教育系键盘教研室主任。2007年所担任的钢琴课被评为自拍流出
优秀课程。有多篇论文发表在各种音乐期刊上及获山东省、自拍流出
的优秀科研成果奖。
董文华,副教授,硕士生导师。1989年毕业于山东师范大学音乐学院,2001到2002年在中央音乐学院声歌系研修声乐。多次参加全省声乐比赛两次获得一等奖。在1991年参加全省高校声乐教师比赛获得二等奖。多篇论文在山东省教育厅、文化厅获奖,如《谈声乐教学中的心理调控》获山东省教育委员会优秀论文评选一等奖。论文《唱歌语言的处理》获山东省艺术科学优秀成果二等奖,并有论文被中国人民大学复印资料保存。先后有多篇论文发表于国家核心期刊,《声乐艺术心理学在教学中的运用》,《声乐教学中学习动机的培养与激发》,《谈歌唱发声的常见病及纠正方法》发表于《中国音乐》核心期刊。《黄河三角洲的民歌挖掘与演唱》获山东省文化厅艺术科研立项。多名学生考取国内外声乐研究生。如学生王维莲等考取中央音乐学院研究生。并有多名学生在国内外声乐大赛中获奖,学生马晓娟获首届维也纳国际声乐大赛银奖和最佳音色奖,翟鹏,王莹莹等多名学生在国家级和省级声乐大赛中获奖。
王丽娜,副教授,硕士生导师。曾应邀担任全国“第五届武汉樱花杯声乐比赛”和俄罗斯海参威“远东国际声乐比赛”等多项大赛的复赛、决赛评委;主持及参与省级社科项目4项,并荣获省社科联和教育厅颁发的一等奖;在国家核心期刊发表《王洛宾民歌的艺术价值》、《浅谈拉赫玛尼诺夫和他的艺术歌曲创作》等论文多篇;4次成功举办独唱音乐会;所培养的学生多次在国内外声乐大赛中获奖。目前在自拍流出
音乐学院从事硕士研究生和本科生的声乐教学工作。
张志红,1996年以声乐教育专业硕士研究生毕业于东北师范大学,同年进入自拍流出
音乐学院担任声乐教师至今。现在是副教授,音乐专业学位(MFA)研究生导师。任教期间,在国家级及省级刊物发表过数篇论文,获数项科研奖励,培养过大量的声乐学生,其中多人获省、市级声乐比赛奖励。张志红本人2009、2010年获得两次省级声乐比赛优秀指导教师奖。
(4)高学历青年人才 (博士)
韩忠岭:音乐学博士,毕业于首都师范大学,研究方向音乐教育学,出版著作《音乐教育学导论》在《人民音乐》等刊物发表多篇学术论文,获得省级研究课题。
李晓囡:音乐学博士,副教授,毕业于上海音乐学院,研究方向音乐美学,在《音乐艺术》等核心刊物发表多篇学术论文,论文入选参加国际和全国美学学术会议。
万博:音乐学博士,毕业于中国音乐学院,研究方向中国音乐史,在《中国音乐》、《人民音乐》等刊物发表多篇学术论文。
张春蕾:音乐学博士,毕业于中央音乐学院,研究方向中国传统音乐,在《中央音乐学院学报》、《人民音乐》等刊物发表多篇学术论文。
4.实习基地:
青岛丽音琴行、青岛海韵琴行、青大琴行、青岛艺术学校、青岛市歌舞剧院、黄岛区第二实验小学。
5.现代教学技术应用
现代教学技术应用:要求主讲教师逐渐将多媒体、计算机引进课堂进行辅助教学。利用网络教学、网络观摩经典音乐会、音乐比赛等,全面提高学生的艺术素养和审美能力。并大力鼓励教师开设慕课、网课等课程类型,积极利用“互联网”的便捷畅通,为学生提供多方面、多层次,多视角的学习模式。
四、培养机制与特色
1.学科建设
“十一五”“十二五”期间,音乐学专业实现了省重点学科、艺术硕士、音乐与舞蹈学硕士学位授权一级学科、硕士专业学位类型的突破。
2006年获批山东省“十一五”唯一的音乐学重点学科;
2011年再次获批山东省“十二五”音乐学重点学科;
2009年获批音乐专业学位硕士授予点;
2011年,获批音乐与舞蹈学一级学科学位授予点。
2.课程建设与教学改革
课程教学亮点
音乐学专业从招生之始即实行技能期中跳级制,在视唱练耳、声乐、钢琴等教学中,实行分级教学从曲目定级到定级考核已经形成了完整系统。
依托学院山东省非物质文化遗产传承与研究中心聘请的山东琴书、山东吕剧、柳子戏等非物质文化遗产的传承人为导师,在教学过程中,进行了大量口头性非物质文遗产的保护与收集整理工作,并把成果运用教学中,使音乐学院的本科教学浸染上浓郁的本土民族文化色彩。
每个学期教研室内部采取交流的模式公开授课,其他教师听课,课后所有教师加入讨论,重点分析课堂教学中的优点和缺点,以利于共同提高教学水平。
做到音乐学专业的课程教学与舞台表演融会统一,挖掘学生的艺术潜质。
改革原来的理论考试卷面模式,考试形式多样化,学生答辩、论文、讲座形式进行考试,理论联系实践,提高学生的学习积极性。
3.国际交流与人才培养
国际化办学特色更加突出。与韩国、美国密苏里州立大学、阿肯色州立大学签订了教研合作项目3项,合作项目涉及到本科和研究生两个层面的教学,取得了良好的效果。
4.专业人才培养模式
三结合一联动的人才培养模式,是基于改变音乐学人才的培养理念,改革以课堂为中心的人才培养模式。立足鲁西,挖掘、整理、编创当地音乐文化,服务区域文化建设,走一条教师教学、学生学习、实践演出三者紧密结合并和区域经济文化需求相联动的适应音乐学专业特点人才培养模式。
5.大型会议的举办
在2019年,音乐学专业举办了两次重大的全国性及国际会议,包括2019年4月举办的全国音乐史学会,以及2019年11月举办的国际音理会亚洲大洋洲音乐学会,两次大型会议的召开扩大了自拍流出
的影响力,证明了本院举办大型国际会议的能力。
五、培养质量
通过近十年的教学实践,在培养可持续发展人才基本原则的指导下,初步建立培养基础知识扎实、基本功过硬、实践能力强、善于创新的音乐学人才的课程体系。在校屡屡在参加省、市和国际性的艺术文化活动中斩露头角。
冯雪、姜蕴倚、刘金城同学在2014年全国普通高等学校音乐教育专业本科学生基本功展示中获全能二等奖,以及团体三等奖;冯雪同学获理论奖项。在2015年举办的山东省音乐舞蹈基本功大赛中,自拍流出
音乐学专业获得团体一等奖,其中张煜扬获一等奖,陈奕彤获一等奖,刘艺获二等奖。
陈奕彤同学2016年全国普通高等学校音乐教育专业本科学生基本功展示中获全能二等奖。
在2018山东省第七届高校音乐舞蹈专业师生基本功大赛中,陈姿佳,李小凡,高爽全能团体一等奖。陈姿佳获个人全能一等奖。李小凡获个人全能二等奖。高爽获个人全能二等奖。
音乐学专业的学生考研率高,应届学生考研录取率达20%,且部分学生考取全国高等音乐院校,并在此基础上进一步攻读博士研究生。
(部分学生考取情况如下:)
1 |
王若涵 |
2015.07 |
自拍流出
音乐学院 |
2 |
杨佳希 |
2015.07 |
广西自拍流出
|
3 |
李谦 |
2015.07 |
鲁东大学 |
4 |
江蕴倚 |
2015.07 |
自拍流出
音乐学院 |
5 |
梁爽 |
2015.07 |
自拍流出
音乐学院 |
6 |
刘冠婕 |
2015.07 |
自拍流出
音乐学院 |
7 |
李晨宇 |
2015.07 |
自拍流出
音乐学院 |
8 |
冯雪 |
2015.07 |
自拍流出
音乐学院 |
9 |
张钰婕 |
2016.07 |
自拍流出
音乐学院 |
10 |
许晓亮 |
2016.07 |
广西自拍流出
|
11 |
穆宁 |
2016.07 |
自拍流出
音乐学院 |
12 |
刘雪飞 |
2016.07 |
曲阜师范大学 |
13 |
丁婷 |
2016.07 |
自拍流出
音乐学院 |
14 |
张煜杨 |
2016.07 |
自拍流出
音乐学院 |
15 |
李佳音 |
2016.07 |
自拍流出
音乐学院 |
16 |
黄圣嵛 |
2017.07 |
自拍流出
音乐学院 |
17 |
李杨 |
2017.07 |
自拍流出
音乐学院 |
18 |
王沛沛 |
2017.07 |
自拍流出
音乐学院 |
19 |
杨文娟 |
2017.07 |
自拍流出
音乐学院 |
20 |
张程 |
2017.07 |
自拍流出
音乐学院 |
21 |
赵艳 |
2017.07 |
云南自拍流出
|
22 |
张悦 |
2017.07 |
自拍流出
音乐学院 |
23 |
黄亚伟 |
2017.07 |
自拍流出
音乐学院 |
24 |
王珊 |
2017.07 |
自拍流出
音乐学院 |
25 |
陈奕彤 |
2017.07 |
自拍流出
音乐学院 |
26 |
高飞 |
2017.07 |
自拍流出
音乐学院 |
27 |
刘明桂 |
2017.07 |
自拍流出
音乐学院 |
28 |
董喆 |
2017.07 |
广西自拍流出
|
29 |
朱倩 |
2018.07 |
自拍流出
|
30 |
邱丽 |
2017.07 |
自拍流出
|
31 |
李秋金 |
2017.07 |
自拍流出
|
32 |
冀晓宇 |
2017.07 |
自拍流出
|
33 |
祝春华 |
2017.07 |
自拍流出
|
34 |
曹珈郡 |
2017.07 |
自拍流出
|
35 |
聂郡 |
2017.07 |
上海音乐学院 |
36 |
赵曦 |
2017.07 |
自拍流出
|
37 |
王恩慧 |
2017.07 |
中国音乐学院 |
通过十年多来的教学实践,在培养可持续发展人才基本原则的指导下,初步建立培养基础知识扎实、基本功过硬、实践能力强、善于创新的音乐学人才的课程体系。通过严格的课程教学、训练和系统的艺术实践,学生在校期间屡屡在参加省、市和国际性的艺术文化活动中斩露头角。文化大发展大繁荣为艺术教育提供了广阔空间,迎来了新的发展机遇,同时提高了艺术类学生就业率。音乐学专业近几年就业率达到90%(包括灵活就业),就业方向包括:中小学音乐教师、电视台、出版社、报社、文化馆、老年大学、琴行、社会艺术培训机构等。
2017年,学院对接受过本专业毕业生的用人单位通过问卷调查的方式进行了回访,共发放问卷60份,收回57份。本次调查的重点是用人单位对毕业生总体表现、团队精神、专业知识与能力等方面的反馈,具体调查结果如下:
测评项目 |
非常满意 |
满意 |
一般 |
不满意 |
总体表现 |
36% |
50% |
14% |
0% |
事业心与责任意识 |
42% |
36% |
20% |
2% |
工作态度 |
58% |
24% |
18% |
0% |
吃苦精神 |
68% |
19% |
11% |
4% |
团队精神 |
34% |
42% |
24% |
0% |
专业知识与能力 |
50% |
38% |
12% |
0% |
综合知识 |
38% |
46% |
14% |
2% |
语言表达能力 |
66% |
24% |
10% |
0% |
组织协调能力 |
44% |
38% |
14% |
4% |
沟通交流能力 |
58% |
26% |
20% |
0% |
动手能力 |
36% |
46% |
18% |
0% |
六、毕业生就业创业
积极鼓励本专业毕业生进行自主创业,任课教师不定期开展就业辅导座谈会,根据学生个人发展情况给他们提出合理的职业建议,并积极鼓励本系学生继续深造,通过考研获得更广阔的就业机会与平台。大力向用人单位宣传我系毕业生,积极为毕业生就业牵线搭桥,每年的应届毕业生毕业晚会,本专业都会积极邀请各有意向的用人单位前来观看。利用各种机会,充分展示本专业学生的专业素养。
典型案例:
孙宁宁,毕业后赴上海音乐学院攻读硕士学位与博士学位,并留任上海音乐学院研究生部。
韦辉,毕业后赴上海音乐学院攻读博士研究生,现任自拍流出
音乐学院作曲系教师。
李晓囡,毕业后赴上海音乐学院攻读硕士学位与博士学位,现任自拍流出
音乐学院音乐学系教师。
俞璇,毕业后赴首都师范大学攻读硕士研究生,现任国家大剧院发展部高级主管。
李霏,毕业后赴上海音乐学院攻读硕士研究生,现任青岛音乐时空艺术培训学校执行总监。
刘忠林,毕业后自主创业,在青岛市胶州地区成立青岛金螺号文化创博有限公司。
张静思,毕业后自主创业,创立“乐学岛”文化艺术培训学校。
万博,毕业后赴中国音乐学院攻读硕士学位与博士学位,现任自拍流出
音乐学院音乐学系教师。
七、专业发展趋势及建议
教育部推进艺术教育,政策扶持力度加大为深入贯彻党的十八大和十八届三中全会精神,落实教育规划纲要,全面贯彻党的教育方针,实施素质教育,改进美育教学,提高学生审美和人文素养,促进学生健康成长,教育部2014-01-14发布了《教育部关于推进学校艺术教育发展的若干意见》。
其中指出:新形势要求加快发展学校艺术教育。近年来,学校艺术教育取得了较大的发展,但是,艺术教育依然是学校教育中的薄弱环节,存在诸多困难和问题,艺术课程开课率不足、艺术活动参与面小、艺术师资短缺的状况没有得到根本改善,农村学校缺乏基本的艺术教育,艺术教育的评价制度尚未建立,这些问题制约了艺术教育育人功能的充分发挥。面对新形势和新要求,学校艺术教育必须在新的历史起点上加快发展。
依托国家政策方针,自拍流出
将继续把音乐学专业作为重点学科,优化学科资源。推进机制体制创新,构建制度保障体系;调整和优化学科专业结构,加强平台建设;加强学术队伍建设,提升队伍学术水平;优化科研政策环境,提高自主创新能力;创新人才培养模式,提高人才培养水平;深化国际交流与合作,提升国际化程度和水平;加强地方共建,打造音乐品牌;优化发展环境,营造良好氛围。
八、存在的问题及整改措施
存在不足:
硬件办学条件与同等院校相比较有待提高
主动参与社会文化艺术服务社会的意识有待进一步提高
改进措施:
积极通过学校和社会各界筹措资金,加强与青岛知名企业合作提升改善办学条件。
鼓励教师参与青岛文化艺术建设,繁荣青岛文化艺术市场,承担起高校服务社会的责任。
专业一百:作曲与作曲技术理论
一、人才培养目标
作曲与作曲技术理论专业充分结合地方经济、文化发展,培养德才兼备、具有专业音乐创作能力和坚实的作曲理论基础,能从事专业音乐创作、音乐理论及教学研究工作的专门人才及相关专业的教师和体现本专业特色的各类综合型人才。
二、培养能力
1.专业设置
作曲与作曲技术理论专业是国务院学位办颁布(1998年)的音乐本科专业之一。作为音乐学院“产、学、研”一体化的标志性专业,在音乐教育系统中占据重要的一环。自拍流出
作曲与作曲技术理论专业自2005年起正式招生,已办学十年,是具有硕士研究生培养能力的学科专业,学科优势明显、特色鲜明,在全省同类专业中处于优势地位。自2008年开始招收作曲类硕士研究生,设有作曲、复调、合唱编创与指挥等研究方向。
作曲与作曲技术理论专业设有专门的作曲教研室,负责作曲专业本科主课、和作曲专业四大件,如复调、和声学、曲式学及管弦乐配器,以及作曲专业选修课的教学。
2.在校生规模
作曲及作曲技术理论专业近5年每年招收本科生3-5人(硕士生2人),学生入校前通过了严格的专业基本素质与文化课素质考核,在基本乐理、视唱练耳、歌曲写作、钢琴演奏等均已达到一定的水平。目前有在校就读本科生24人。
3.课程设置情况
作曲专业的基本修业年限为:4年;毕业最低学分为:160学分;授予学位:作曲与作曲技术理论专业——艺术学学士学位。
(1)主干学科:作曲与作曲技术理论、 音乐与舞蹈学。
(2)核心课程:作曲、和声、复调、配器、曲式。
(3)主要实践性教学环节 毕业设计(论文)、毕业音乐会、创作展演与学术研讨、社会调研与采风。
课程设置情况如下:
①通识教育必修课程 33学分
见艺术学学科门类培养方案中通识教育必修课程。
②通识教育选修课程 至少修满10学分
见艺术学学科门类培养方案中通识教育选修课程。
③专业基础课 36学分
见艺术学学科门类培养方案中作曲与作曲技术理论专业培养方案。
④专业核心课 16学分
见艺术学学科门类培养方案中作曲与作曲技术理论专业培养方案。
⑤集中实践 10学分
见艺术学学科门类培养方案中作曲与作曲技术理论专业培养方案。
⑥专业选修课
至少修满55学分。
毕业环节要求:作曲专业学生修满规定学分,完成学位作品与毕业论文。考核要求:
①提交两部学位作品:一部中大型器乐作品(不少于6 分钟),如为双管制管弦乐队、民族管型 乐队而作的作品;或一部室内乐体裁作品(8 分钟左右);另提交一部(首)声乐作品或或器
乐独奏作品。
②毕业论文应结合自己创作实践和学习体会进行阐述与总结,不少于三千字。
三、培养条件
1.教学经费投入
2019年本专业投入教学经费5万元。作曲专业近3年内投入教学仪器及设备有:小型播放机一台;A4打印机一台;普通电脑一台。
2.教学设备
供作曲专业创作、展演和教学的设施有:大音乐厅、小型演播厅和作曲专用教室、电子音乐教室和琴房等; 音乐学院专业学科齐全,已建有的管弦乐队、民乐队和合唱队等,对于作曲师生的作品实践演出,提供了良好的便利条件;大学的图书馆和学院资料室的书籍、刊物、音响资料可满足于学生的专业学习需求;地处山东东部地区优秀的传统文化和较为繁荣的青岛“音乐之岛”文化品牌建设的社会环境,有益于学生开拓艺术视野,提高创新能力。
3.师资队伍建设
作曲与作曲技术理论专业,下设两个教研室:作曲教研室和音乐基础公共课教研室。
作曲系现任教授教授1人,副教授2人,获博士学位3人,获硕士学位8人。作曲教研室专业专职教师现有4人。
(1)高级职称人才
张旭冬博士,教授,作曲、复调等方向硕士生导师。
原在山东自拍流出
作曲系任教,1998-2004年考入中央音乐学院作曲系攻读硕士与博士学位,2002-2004年由中央音乐学院选派、国家留学基金委资助莫斯科国立柴可夫斯基音乐学院研习复调音乐及音乐创作。现任自拍流出
音乐学院作曲系主任,学院学术委员会主任。主要社会兼职:中国艺术专业学位研究生教育指导委员会委员;国家职业技能鉴定作曲家职业考评员;山东省社科联评审专家库成员;山东省《泰山文艺奖》音乐作品评委等。
主要学术领域:复调音乐,曾在国家核心期刊发表论文《冼星海复调技法研究》等十余篇;出版专著《斯洛尼姆斯基24首前奏曲与赋格研究》(人民音乐出版社2013年);曾获山东省社会科学优秀成果二等奖、三等奖;三次获得山东省全省文化艺术优秀成果一等奖。曾多次应邀中央音乐学院复调方向博士、硕士论文评阅与答辩评委。主要作品有:管弦乐序曲两部、交响合唱一部:室内乐作品十余部;钢琴作品三十余首;以及合唱、艺术歌曲百余部。曾在济南、青岛、美国密苏里州和意大利萨萨里成功举办作品音乐会,多部作品入选专业音乐院校教材。
(2)高级职称人才(副教授)
张宝莉,女,副教授,视唱练耳方向硕士生导师。毕业于中央音乐学院硕士。中国教育学会音乐教育分会理事,山东省基础乐科专家组成员。现从事视唱练耳教学与研究工作,研究方向:视唱练耳教学法。本人多次参加中、美、俄、意、法、德的国际视唱练耳大师班及教育部主办的“高等学校高级教师视唱练耳研修班”。在国家与省市级发表论文多篇及多项立项与课题,其中在人民音乐发表《首调听觉的分析与训练》;中国音乐教育《树立“以人为本”的教育观,上好中学音乐欣赏课》,中国成人教育《谈成人钢琴教学中的几个问题》;中国成人教育《成人如何学习首调唱名法》等文章;多部课题获得山东省文化艺术科学优秀成果一、二、三等奖及优秀奖等;获得青岛市社会科学优秀成果优秀奖;在省级立项两个;青岛市双百调研工程立项三个;校级一个;作为副主编参与编写《大学公共鉴赏课教材》;参与编写《青岛文化建设研究》;《艺术鉴赏通论》等书籍,所指导学生在参加全国及省市视唱练耳大赛中获得一等奖,二等奖等多项奖项,在核心期刊发表论文多篇。
颜咏,毕业于上海音乐学院,硕士研究生学位,自拍流出
音乐学院副教授,硕士研究生导师。从事作曲技术理论和钢琴教学多年,承担国家、省、市级社会科学研究项目多项,在核心期刊上发表论文多篇。
(3)高学历青年人才 (博士)
韦辉,博士,毕业于上海音乐学院作曲系,作曲与作曲技术理论研究方向。美国威斯康辛大学访问学者。曾在《音乐艺术》等核心期刊发表多篇论文,创作器乐曲、歌曲十余首。其中钢琴作品《戏韵》发表于国家级核心期刊《音乐创作》,原创歌曲《海上丝绸路》获青岛市海燕杯原创音乐作品优秀创作奖,获山东省群文学会原创作品二等奖。
刘炼,自拍流出
音乐学院作曲系教师,毕业于乌克兰哈尔科夫国立音乐学院音乐艺术博士,从事曲式分析、复调、和声、视唱练耳研究。同时担任俄罗斯托姆斯克国立大学学报唯一华人编委。2012-2014年作为主要成员参与了乌克兰文化部科研专项(音乐艺术形态的国际认知研究)工作。在乌克兰孔子学院作为短期艺术交流人员策划中国文化传播的系列活动等。层获俄罗斯克里米亚文化协会会议报告一等奖。以独立作者名义发表了十余篇学术文章(其中2篇被ESCI检索,7篇被Russian SCI检索)。
4.音乐实践
作曲专业学生通过采风、新作品音乐会、创作比赛以及其它音乐创作实践,基本达到运用传统音乐语言及写作技术能力、运用近现代音乐语言及写作技术能力和培养学生富有个性化的创造能力。 近年来,作曲专业学生积极参与各类社会实践活动,由他们创作的和编配的各类体裁作品在密苏里州立大学音乐节、意大利萨萨里音乐学院作品交流音乐会、自拍流出
校庆音乐会、新年音乐会等成功上演,部分作品在《音乐创作》(国家音乐类核心期刊)期刊发表。
5.现代教学技术应用等
作曲专业的课程教学大纲及内容安排根据教学需要相应调整,利用多媒体教学与传统教学方式相结合,在课程设置上体现了知识、能力、素质的协调发展。如复调课的学制为四个学期,并提前开设,这样更好地辅助了专业课的教学。在教材的选用方面,教师能够因材施教自编教材,根据不同学生的基础和特长有针对性地选择一些切实可行的教学内容,获得了良好的教学效果。
四、培养机制与特色
自拍流出
作曲与作曲技术理论专业扎根齐鲁传统音乐文化厚土,遵循西方现代作曲技术及其观念与本区域民间音乐艺术资源和素材相结合的教学与创作理念,倡导和培养学生挖掘和继承传统音乐文化基础上的艺术创新。为了强化特色性教学与创作实践,作曲与作曲技术理论专业在人才培养模式上,除了系统化合严谨的专业技能训练,还注重学生的齐鲁传统音乐文化教育,使学生的创作作品更具有浓郁的齐鲁文化特色。
为了方便师生定期到民间采风、创作新作品,已在省内设置了多处民间采风点。为此,大学曾专门设立基金,供师生探究沂蒙山等地区的民间音乐,这些措施不仅有益于专业人才的培养,还紧密地配合和响应了山东省政府提出的“建设经济文化强省”新发展战略。另外,倚仗综合大学各学科交叉优势,如:音乐学、美术系、中国现代当代文学、中国古代文学、计算机应用技术和计算机软件与理论等专业,对本专业人才培养形成有力的辅助性支撑。
五、培养质量
自拍流出
作曲与作曲技术理论专业本科教育将人才培养的可持续发展性放在首位,要求学生明确“本科阶段打基础、硕士过程出成绩、博士平台建功业”的专业奋斗目标。本专业尤其重视“本科阶段打基础”这一人才培养环节,并以此作为专业教学的基本任务。为此,先后修订、制定了《作曲与作曲技术理论专业教学计划》,进一步规划课程体系及其内容,教学质量不断提高,如作曲本科生王邑同学的学士论文获山东省政府优秀论文奖(2012年),部分学生的作品展演屡获好评,有的优秀作品被国家期刊《音乐创作》刊载,已获得了良好的社会声誉。
1.毕业生就业率
作曲专业学生人数相对较少,但专业特点鲜明,个人音乐创作能力与专业综合素质较高。近5年,作曲专业的本科毕业生考研升学率为40%,具本系跟踪调查的正式就业率达90%,总体灵活就业率为100%。
2.就业专业对口率
近5年,作曲专业毕业生就业专业对口率为82%。
六、专业发展趋势级建议
作曲与作曲技术理论是音乐教育中的传统专业项目,是公认的“小众型”音乐龙头专业。20世纪90年代,该专业的设置及教学方法已与国际并轨。进入21世纪以来,该专业更加注重学者型作曲家培养,即培养具有创新能力的高素质作曲专门人才。基于作曲人才成长所需要的社会阅历和成熟的创造力,本专业尤其注重打造学生的作曲基本功建设,以便使学生具有可持续发展的能力。同时,为了扩展学生的文化视野,了解乡土风情和民间音乐,进一步修订《社会调查与民间采风措施》,使学生能够创作出具有浓郁地方特色的音乐作品。
自拍流出
作曲专业已走过十年路程。2016年将举办建专业十年师生作品音乐会,除了将作品推向社会检验,还将进一步总结教学经验。本专业将继续汲取国内外的先进教育理念,进一步提高专业师资队伍科研水平和创新能力,使之成为半岛地区乃至省内外教学专业化、创作特色化和人才培养高质量的专业学科。
七、存在的问题及整改措施
问题一:2015年申报作曲专业之时,作曲专业师资的基本配置为6名,目前只有4名是作曲专业教师。本专业教师已持续多年超负荷工作,年均工作量500以上。
问题二:作曲本科招生质量是培养人才的重要一环,学校聘请的考官应该是高校有作曲专业本科的作曲专职教师才行,而不是副科或教音乐理论的教师。
客观上讲,自拍流出
作曲专业在国内同类综合院校是佼佼者,且已形成自己的专业特色。为进一步提升作曲专业的办学水平,我们将一如既往地努力奋斗。
专业一百零一:舞蹈学
一、 培养目标与规格
1.培养目标
本专业主要培养德、智、体、美等全面发展,具有一定的艺术理论素养,并具备和掌握较强的舞蹈表演艺术能力,能从事各级文艺团体、大中小学舞蹈的表演、教学以及编创等工作才能的应用型高级人才。
2.培养规格
本专业要求学生掌握人文艺术基本理论知识和舞蹈学专业知识技能,通过表演实践、教学实践掌握舞蹈表演、教学、编创等的基本技能,提高学生分析和解决问题的能力,注重人文社科、法律法规和责任道德的素质修养。具体地说,本专业培养的毕业生必须达到如下知识、能力与素质的培养规格:
①具有人文社会科学素养、社会责任感和职业道德;
②热爱舞蹈事业,掌握舞蹈基本理论,具有较强的舞蹈表演能力,能在各类专业艺术表演团体从事舞蹈表演与编导工作;系统掌握各专业方向所需的表演、表现技能,具备扎实的基本功和多舞种风格的把握能力,奠定各专业方向所需的较为扎实的基本理论和基本技能。
③掌握主要舞种的风格特点、技术技巧,具备舞蹈基本技能及实践能力、舞蹈编创、剧目鉴赏和教学能力,可以从事专业文艺团体、文化艺术单位、企事业单位的相关工作,也可以成为学校师资和基层舞蹈文艺骨干;
④了解和掌握中国舞蹈界的基本状况,并具有一定的分析能力,具备一定的理论研究能力。能够胜任各类剧目的表演工作,掌握基本的编舞技法,能够独立完成舞蹈作品的排演工作。
⑤掌握基本的创新方法,具有追求创新的态度和意识。具有综合运用理论和技术手段解决问题的能力,具备一定的文字表达能力,掌握一般的文献资料检索、查询能力。具有一定的组织管理能力、较强的表达能力和人际交往能力以及在团队中发挥作用的能力;
⑥具有适应发展的能力以及对终身学习的正确认识和不断学习能力,具有国际视野和跨文化的交流、竞争与合作能力。
二、 培养能力
1.专业设置
专业设置背景:美育是国家教育方针的有机组成部分,艺术教育是学校实施美育的基本途径,是素质教育不可或缺的重要内容。随着国家教育事业发展和社会文化消费水平的提高,让青少年受到良好的舞蹈文化培育,已成为广大家长和社会的共识。与此同时,素质教育的推进和21世纪现代社会发展进程,对就业者受教育程度和高文化品格与气质的要求,为舞蹈的普及和编导人才的社会需求提供了十分广阔的舞台和市场。
2015年9月,国务院办公厅发布2015年度第71号令《关于全面加强和改进学校美育工作的意见》,其中第五条:“学校美育课程主要包括音乐、美术、舞蹈、戏剧、戏曲、影视等。各级各类学校要按照课程设置方案和课程标准、教学指导纲要,逐步开齐开足上好美育课程。义务教育阶段学校在开设音乐、美术课程的基础上,有条件的要增设舞蹈、戏剧、戏曲等地方课程。普通高中在开设音乐、美术课程的基础上,要创造条件开设舞蹈、戏剧、戏曲、影视等教学模块。职业院校要在开好与基础教育相衔接的美育课程的同时,积极探索开好体现职业教育专业和学生特点的拓展课程。普通高校要在开设以艺术鉴赏为主的限定性选修课程基础上,开设艺术实践类、艺术史论类、艺术批评类等方面的任意性选修课程。各级各类学校要重视和加强艺术经典教育,根据自身优势和特点,开发具有民族、地域特色的地方和校本美育课程。”第十三条:“采取有力措施配齐美育教师。各级教育部门和各级各类学校要把师资队伍建设作为美育工作的重中之重,努力建设一支师德高尚、业务精湛、结构合理、充满活力的高素质美育教师队伍。普通高校要根据美育课程开设需要,加快公共艺术教师队伍建设。各地要制定时间表、采取有效措施破解中小学校美育教师紧缺问题,根据实行城乡统一的中小学教职工编制标准的要求,通过农村学校艺术教育实验县综合改革实践,建立农村中小学校美育教师补充机制,重点补充农村、边远、贫困和民族地区乡(镇)中小学校的美育教师。实行美育教师交流轮岗制度,采取对口联系、下乡巡教、挂牌授课等多种形式,鼓励城市美育教师到农村学校任教。”其中要求各级学校要开设舞蹈课程,而鉴于以往我国艺术教育发展的大格局,舞蹈师资的配备远远低于学校的实际需求。根据教育部数据中心2003年统计,全国有42.6万余所小学、7.8万余所中学、1552所普通高校,按北京市中小学缺编率推算,舞蹈教师缺编人数超过十几万。随着国家对于艺术教育的逐步重视,各层次学校对于高素质、复合型舞蹈教师的需求会更为的迫切,舞蹈艺术教育迎来了前所未有的发展机遇。
专业培养基本要求:①系统掌握各专业方向所需的表演、表现技能;②具备扎实的基本功和多舞种风格的把握能力;③奠定各专业方向所需的较为扎实的基本理论和基本技能;④了解和掌握中国舞蹈的基本状况,并具有一定的分析能力,具备一定的理论研究能力;⑤具备一定的文字表达能力,掌握一般的文献资料检索、查询能力;⑥能够胜任各类剧目的表演工作,掌握基本的编舞技法,能够独立完成舞蹈作品的排演工作。
2.在校生规模
2002年,音乐学院在音乐专业设置舞蹈表演方向。录取学生为音乐表演(舞蹈)方向。2013年经教育部批准,正式成为舞蹈学专业。2008年舞蹈学专业获得硕士学位招生资格,成为胶东半岛地区首所拥有授予舞蹈学硕士学位的专业。
2016级舞蹈系在校生14人
2017级舞蹈系在校生23人
2018级舞蹈系在校生23人
2019级舞蹈系在校生23人
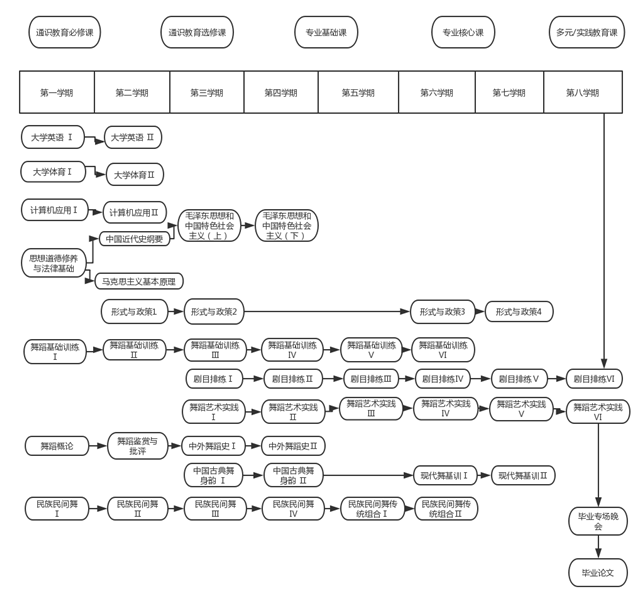
3.课程设置情况
主干课程:舞蹈基础训练,剧目,中国民族民间舞,古典舞基训,芭蕾舞基训,现代舞,中国古典舞身韵,武功课,排练课,汉唐舞,舞蹈学科基础课程,舞蹈专业基础课程等。
课程体系:
(1)通识教育必修课程33学分。
见艺术学学科门类培养方案中通识教育必修课程。
(2)通识教育选修课程至少修满10学分。
见艺术学学科门类培养方案中通识教育选修课程。
(3)专业基础课44学分。
见艺术学学科门类培养方案中舞蹈学专业培养方案。
(4)专业核心课12学分。
见艺术学学科门类培养方案中舞蹈学专业培养方案。
(5)集中实践11学分。
见艺术学学科门类培养方案中舞蹈学专业培养方案。
(6)专业选修课至少修满50学分。
4.创新创业教育:
创新人才培养模式。舞蹈学专业在培养学生过程中注重内涵建设,突出办学特色,将专业设置与学科建设、产业发展、社会需求、艺术前沿有机衔接。加强社会服务意识,强化实践育人,进一步完善协同育人的人才培养模式,增强人才培养与经济社会发展的契合度,为经济发展、文化繁荣培养高素质、多样化的舞蹈人才。同时遵循艺术人才成长规律,促进艺术教育与思想政治教育有机融合、专业课程教学与文化课程教学相辅相成,坚持德艺双馨的教学理念,着力提升学生综合素养,培养造就具有丰厚文化底蕴、素质全面、专业扎实的舞蹈人才。
三、 培养条件
1.教学经费投入:
学院每年均投入专项资金,大力支持本专业的发展。2019年本专业投入教学经费5万元。
2.教学设备:
自拍流出
丰富的图书和互联网教学平台。
学院的图书音像资料室。
101舞蹈教室:学生的排练厅以及大剧院的候场厅
102舞蹈教室:舞蹈排练厅、上课教室
3.师资队伍建设:
师资队伍是一个专业发展与壮大的最为重要的条件,是衡量一个专业、学科和教学水平、学术水平的重要标志。因此,我们把师资队伍的建设放在一个十分显著的位置来抓,不断地采取引进人才和送出去培养人才等多渠道来提高师资队伍的水平。大力培训现有教师,加强高学历、高职称、高水平的教师队伍建设。舞蹈系现有专职教师6人,其中教授一名,副教授一名,讲师两名,助教两名。兼职教师三人,均毕业于北京舞蹈学院、中央民族大学。优秀的教学团队为培养复合型、高素质的优秀学生奠定了坚实的基础。
4.实习基地:
本专业与青岛市歌舞剧院、青岛市广播电视台、青岛艺术学校,定期派本系学生到各单位进行社会实践实习,不仅为各单位提供了演出、教学人才,也使得学生在实践实习中增长知识,开拓视野。为以后走上工作岗位打下坚实的基础。
5.现代教学技术应用:
要求主讲教师逐渐将多媒体、计算机引进课堂进行辅助教学。利用网络教学、网络观摩经典舞蹈剧目、舞蹈比赛等,全面提高学生的艺术素养和舞蹈审美能力。并大力鼓励教师开设慕课、网课等课程类型,积极利用“互联网+”的便捷畅通,为学生提供多方面、多层次,多视角的学习模式。
四、 培养机制与特色
借助音乐学院山东省传统音乐传承与保护中心平台,积极邀请非物质文化遗产传承人走进课堂,进行授课,不仅让学生了解我国历史悠久、极具艺术价值与人文内涵的传统文化艺术,也让学生近距离的学到这些传承人身上的瑰宝。
立足本土:山东省是有悠久历史的乐舞文化之乡,“山东秧歌”在中国乐舞文化发展中占有重要地位,有300多年历史的“胶州秧歌”与“鼓子秧歌”、“海阳秧歌”并称山东“三大秧歌”,是我国当代舞蹈艺术领域受到广泛重视的文化资源。青岛地区拥有良好的舞蹈文化氛围,民间舞蹈文化非常繁荣,所以我们创作及课堂教学主要以山东三大秧歌为源泉。
放眼国际:本着“高起点、高水平、创一流”的办学思想,积极开拓对外联系渠道,努力增强国际交流,与国际接轨,走国际化办学之路,培养高水平的舞蹈人才。设立专业以来先后聘请多名国内外舞蹈家及舞蹈教育家来系访问、演出、交流。 国际间的交流进一步提升了自拍流出
音乐学院的办学水平。落实了为社会培养实用人才的指导思想。
教学管理:舞蹈系学生需要按照教学大纲将本专业课程、思想政治课程、体育课程、外语课程以及计算机课程等培养计划内容修满相应学分才能达到授予学位的条件。
以下为四个年级需要必修的专业课程(此外还有理论方向课程),教师和学生需要按照课程表按时上课。
五、 培养质量
通过近十年的教学实践,在培养可持续发展人才基本原则的指导下,初步建立培养基础知识扎实、基本功过硬、实践能力强、善于创新的舞蹈表演人才的课程体系。通过严格的课程教学、训练和系统的艺术实践,学生在校期间即完成一系列舞蹈创作和演出,有效地丰富和活跃了校园文化,并屡屡在参加省、市和国际性的艺术文化活动中斩露头角。2018、2019年,本专业学生在山东舞蹈家协会举办的山东省青年舞蹈大赛中获得多个奖项。2018年文化大发展大繁荣为艺术教育提供了广阔空间,迎来了新的发展机遇,同时提高了艺术类学生就业率。如:专业自拍流出
近几年全校综合就业率达到91.4%,其中学校的优势专业——舞蹈近几年就业率达到80%。山东省近几年来人才招聘会舞蹈已成为颇受欢迎的热门专业,自拍流出
舞蹈方向的学生就业率达90%(包括灵活就业)。
六、 毕业生就业创业
积极鼓励本专业毕业生进行自主创业,任课教师不定期开展就业辅导座谈会,根据学生个人发展情况给他们提出合理的职业建议,并积极鼓励本系学生继续深造,通过考研获得更广阔的就业机会与平台。大力向用人单位宣传我系毕业生,积极为毕业生就业牵线搭桥,每年的应届毕业生毕业晚会,本专业都会积极邀请各有意向的用人单位前来观看。利用各种机会,充分展示本专业学生的专业素养。我系毕业生王文斌,毕业之后自主创业成立了青岛金霖海宴文化传媒有限公司,其任执行董事、艺术总监,该公司是一家策略为主导的实战型活动策划执行团队,以提供活动策划、具体执行为基础,提供包括:企业公关、品牌推介、商业演出等专业活动代理服务,该公司业务涵盖了大型生活体验馆,商业贸易运营,大型圈层策划等三大主要板块,是集文化生活体验、文化项目贸易交流、文化项目执行于一体的全方位文化运营中心,下设品牌中心、运营中心、艺术中心三大模块,固定资产一千多万元,年营业额达几百万。该毕业生还吸收了大量我系毕业生,解决了他们的就业问题。
七、 专业人才社会需求分析及专业发展趋势分析
1.加强和发展硕士舞蹈研究生的教育:为了更好的适应社会建设的需求,我系有针对性的培养舞蹈专业人才的良好素质,以及采取放养式教学理念,在学生研二期间将学生送去国内顶尖专业院校学习舞蹈以及将学生输送国外顶尖院校学习先进的现代舞以及爵士舞。努力为国家的舞蹈文化事业培养更多高质量、高层次的舞蹈文化高级人才。
2.加强硬件建设:一流的教学设备和优秀的教学环境,将为培养社会所需的舞蹈艺术人才奠定坚实的物质基础,因此我们希望在学校以及学院领导的帮助与支持下,在硬件设施方面加大投入力度。
3.加强师资队伍的建设:加大力度引进优秀的舞蹈教师人才,使我系的教师队伍结构更加合理化。其次,对在职教师进行全面的再培养,提高教师整体学历水平。并鼓励教师结合自身专业优势与特点立足本土进行舞蹈创作,积极参加国内外重要的舞蹈大赛。
4.注重坚持教、编结合,有计划地安排学生到基层开展教学实践,为他们提供课堂知识与实践相结合的机会。
5.在现有每年进行的舞蹈专业硕士研究生以及本科生毕业晚会的基础上,逐年举办师生舞蹈课堂教学实践专场晚会。
6.“放养式”教学,充分利用产、学、研结合的途径,鼓励学生利用课余时间到校外参加各类实践演出和舞蹈比赛。
八、 存在的问题及拟采取的对策措施
尽管取得了很多优秀的成绩,但我们清醒的认识到,舞蹈系的发展与学校及学院的大力支持有着密切的关联,需要配备更加全面的教学设施来辅助教师教学。根据本专业的培养目标和培养模式,在课程体系上,我们设计了专业基础课、专业主干课以及专业方向课等课程,旨在培养德才兼备、全面发展的舞蹈人才,同时他们将具有现代艺术观念和综合艺术素质实践能力,并掌握舞蹈学科基础理论知识及舞蹈表演能力。
我们将一如既往的秉承舞蹈系所有教学训练中心围绕培养“两台”人才这一观念。让我们的学生既可以在舞台上淋漓尽致的以肢体语言诠释舞蹈的含义,又可以站在讲台上讲授专业各方面的知识,担当起“领进门”的重任。运用新增加的教学设施来全面提高教学质量;构建以适应新经济社会发展和产业结构调整的技能型人才培养体系;成为设施先进、办学特色突出的舞蹈学专业。